Blogs / eZ / The agenda of the eZ Conference 2011 is out !

"Please Note:
  • At the specific request of Ibexa we are changing this projects name to "Exponential" or "Exponential (CMS)" effective as of August, 11th 2025.
  • This project is not associated with the original eZ Publish software or its original developer, eZ Systems or Ibexa".

The agenda of the eZ Conference 2011 is out !

Thursday 12 May 2011 10:34:11 am

  • Currently 5 out of 5 Stars.
  • 1
  • 2
  • 3
  • 4
  • 5

By : Nicolas Pastorino

I promised you a bunch of nice surprises, right ? Here they are :) Read on and register if you've not done it yet !

 

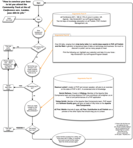
Edit : issues convincing your boss to let you attend the eZ Conference ? Hit him with this (click the image):

 

World-class agenda

Once upon a time, the buzz started around a promising, lovely, awesome, rocking 2011 edition of the eZ Conference. I couldn't resist but unveil the first bits of the agenda, and then kept teasing you on the yet-unconfirmed world-class speakers we were expecting. Your suffering is now ended, you can safely click the following links, and start wondering why you have not registered yet :

 

Soooo.

Now that you've seen that Rasmus (creator of PHP) will come to share his immense experience, that Derick (creator of XDebug, member of the Apache Zeta Components team) will detail how to improve your PHP app's performances, that Mobile channels will be extensively covered, contribution to Exponential, and connection with the Social sphere too, plus lots of flash-talks, not all presented on the agenda yet (and that is only for the Community Track...check the Business Track's contents too ! )....how do you feel ?

Want to join and celebrate around PHP and Exponential ?

 

Secure your early-bird price, register now

The Early-bird rate still is available for 2 days, can save you 100 EUR per person !

Registration happens here : http://london2011.ez.no/Register.

 

Spread the love : invite more people

The more the merrier. Get more people along with you, and empower the eZ Community a bit more. All details here.